Instance Verification Kit (IVK)
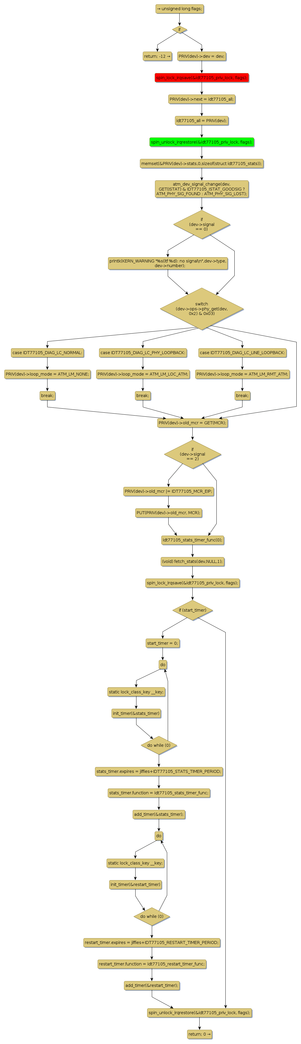
spin lock @ [8514+46+/linux-3.19-rc1/drivers/atm/idt77105.c]
Instance Signature: idt77105_priv_lock
|
The Matching Pair Graph:
|
|
Function Name
|
Control Flow Graph (CFG)
|
Events Flow Graph (EFG)
|
Source Correspondence
|
|
idt77105_start
|
|
|
[8337+14+/linux-3.19-rc1/drivers/atm/idt77105.c]
|